学习率调整策略
学习率调整策略——lr_scheduler
学习率是深度学习训练中至关重要的参数,很多时候一个合适的学习率才能发挥出模型的较大潜力。所以学习率调整策略同样至关重要,这篇博客介绍一下Pytorch中常见的学习率调整方法。
1.steplr
这是最简单常用的学习率调整方法,每过step_size轮,将此前的学习率乘以gamma。
1 | scheduler=lr_scheduler.StepLR(optimizer, step_size=30, gamma=0.1) |

2. MultiStepLR
MultiStepLR同样也是一个非常常见的学习率调整策略,它会在每个milestone时,将此前学习率乘以gamma。
1 | scheduler = lr_scheduler.MultiStepLR(optimizer, milestones=[30,80], gamma=0.5) |

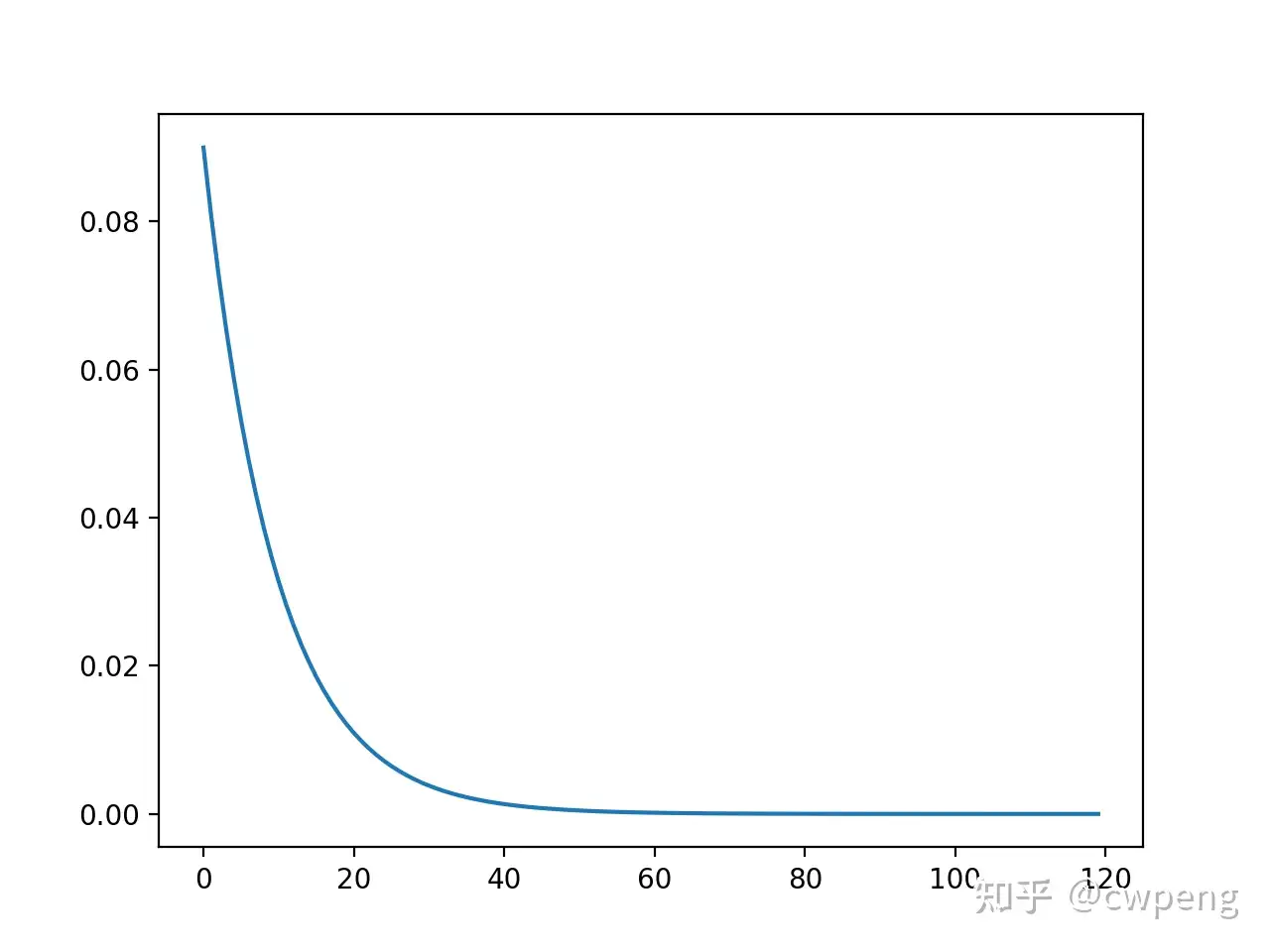
3. ExponentialLR
ExponentialLR是指数型下降的学习率调节器,每一轮会将学习率乘以gamma,所以这里千万注意gamma不要设置的太小,不然几轮之后学习率就会降到0。
1 | scheduler=lr_scheduler.ExponentialLR(optimizer, gamma=0.9) |

4. LinearLR
LinearLR是线性学习率,给定起始factor和最终的factor,LinearLR会在中间阶段做线性插值,比如学习率为0.1,起始factor为1,最终的factor为0.1,那么第0次迭代,学习率将为0.1,最终轮学习率为0.01。下面设置的总轮数total_iters为80,所以超过80时,学习率恒为0.01。
1 | scheduler=lr_scheduler.LinearLR(optimizer,start_factor=1,end_factor=0.1,total_iters=80) |

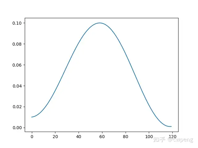
5. OneCycleLR
OneCycleLR顾名思义就像是CyclicLR的一周期版本,它也有多个参数,max_lr就是最大学习率,pct_start是学习率上升部分所占比例,一开始的学习率为max_lr/div_factor,最终的学习率为max_lr/final_div_factor,总的迭代次数为total_steps。
1 | scheduler=lr_scheduler.OneCycleLR(optimizer,max_lr=0.1,pct_start=0.5,total_steps=120,div_factor=10,final_div_factor=10) |

6. CosineAnnealingLR
CosineAnnealingLR是余弦退火学习率,T_max是周期的一半,最大学习率在optimizer中指定,最小学习率为eta_min。这里同样能够帮助逃离鞍点。值得注意的是最大学习率不宜太大,否则loss可能出现和学习率相似周期的上下剧烈波动。
1 | scheduler=lr_scheduler.CosineAnnealingLR(optimizer,T_max=20,eta_min=0.05) |

本博客所有文章除特别声明外,均采用 CC BY-NC-SA 4.0 许可协议。转载请注明来自 pusheng!
